leyu乐鱼(中国)体育官方网站
登录
搜索
文明校园
校务公开
学校概况
规划统计
财务信息
招生录取
教育教学
教师管理
学生管理
体育美育
校园安全
信息公开咨询指南
其他信息
桃李芬芳
优秀校友
校友联系
招考信息
高中招生
初中招生
高校招生
对外交流
学生发展
德育活动
学生社团
卫生健康
社会实践
家校共建
优秀学子
教学教研
教学活动
教育科研
教师发展
名师风采
党建工作
校园动态
校园新闻
通知公告
媒体报道
校报校刊
学校概况
学校简介
主要荣誉
年度盘点
【——泰安一中毕业生证明材料申请——】
2023年泰安一中初中部初一新生分班查询
立足常规抓教学 务实笃行促提升——泰安一中提升教育教学管理层次
曲阜师范大学喜报
齐鲁工业大学喜报
热烈祝贺我校获得“泰安市创新素养培育实验学校”
中国人民解放军空军工程大学
潍坊医学院喜报
热烈祝贺我校获第28届全国青少年信息学奥林匹克联赛山东赛区“金牌学校”
国防科技大学喜报
中北大学喜报
湖南师范大学喜报
泰安一中学生网上缴费指南(2023.2)
热烈祝贺我校获得“教学质量突出贡献学校”
热烈祝贺我校获得“普通高中特色学科基地”
中国石油大学喜报
上海科技大学喜报
热烈祝贺我校获“泰安市关心下一代教育基地”
天津大学喜报
华中科技大学喜报
南京农业大学喜报
热烈祝贺我校获第27届全国青少年信息学奥林匹克联赛山东赛区“金牌学校”
东华大学喜报
北京师范大学感谢信
山东大学喜报
北京邮电大学喜报
东华大学喜报
国防科技大学感谢信
齐鲁工业大学喜报
青岛大学喜报
南开大学喜报
泰安一中2021年田径运动会 剪影
泰安一中青年路校区举行2021级新生军训开训典礼
泰安一中召开新学年全体干部会
吉林大学喜报
泰安一中2021级高一新生分班查询
香港中文大学喜报
香港中文大学喜报
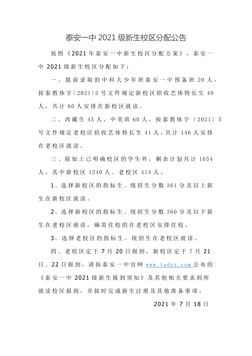
泰安一中2021级新生校区分配公告
东北大学喜报
天津大学喜报
聊城大学喜报
南京邮电大学优质生源基地授牌仪式在泰安一中举行
泰安一中2020级举行“春天,献给祖国一首诗”暨庆祝建党100周年师生红诗朗诵会
泰安一中成为香港中文大学(深圳)优质生源基地
上海科技大学喜报
泰安一中召开党史学习教育动员大会学习贯彻习近平总书记在党史学习教育动员大会上的重要讲话
武汉理工大学优质生源基地授牌仪式在泰安一中举行
西班牙国际教育推广会在泰安一中举行,旨在让高三学生家长了解国际知识
最泰安:泰安一中成上海科技大学优质生源基地
校园动态
泰安一中2025年度教师职称评聘工作方案
泰安一中招聘食堂管理人员公告
2025-09-28
泰安一中2025年教师双向聘任意向填写通知
2025-07-09
2025年山东省泰安第一中学中美高中课程班招生简章
2025-05-30
山东省泰安第一中学 2025年特色高中自主招生工作
2025-05-30
招考信息
泰安一中2025级新生军训报到须知
泰安一中2025级新生军训报到须知
泰安一中2025级新生报到时间段安排
泰安一中2025年秋缴费指南
2025年泰安一中新生校区分配方案
2025年泰安一中体育特色项目报名统计表
泰安一中2024级新生校区分配公告
泰安一中2024年特色高中及中科大少年班自主招生拟
2024年泰安一中新生校区分配方案
报考泰安一中温馨提示
泰安一中2024年特色高中及中科大少年班自主招生综
学生发展
青春力量,责任担当——泰安一中青年路校区2022成
青春力量,责任担当——泰安一中青年路校区2022成
做合格陪考家长 为孩子科学助力——泰安一中心理咨
鹰击天风壮,鹏飞海浪春——泰安一中青年路校区201
人民日报:考前减压指南,转给考生家长!
泰安一中召开2022年4月复学“开学第一课”主题班
泰安一中学生开学复课心理指南
疫情防控期间家长学生心理疏导篇(二)学生篇
教学教研
泰安一中老校区教学研究专栏
丁翠月
泰安一中老校区教学研究专栏
集思广益话教研,群策群力图新篇 ------泰安一
课堂展风采 教研促成长——艺术教研室大教研活动报道
名优皆可期 扬帆正当时 ---泰安一中举行教研室主
体会思维碰撞,感受数学魅力 ——泰安一中2019级
落实新教材,共筑化学梦 ———泰安一中化学大教研
名师风采
微信公众号-
微信公众号-
微信公众号-
微信公众号-
微信公众号-
微信公众号-
微信公众号-
微信公众号-
丁翠月
桃李芬芳
北京冬奥会上
优秀毕业生亓
泰安日报:泰
泰安一中20
泰安一中高三
大众网报道校
校友、中国橡
校友、著名同
党群工作
泰安一中2025年度教师职称评聘工作方案
10-14
泰安一中招聘食堂管理人员公告
09-28
【——泰安一中毕业生证明材料申请——】
11-07
泰安一中2025年教师双向聘任意向填写通知
07-09
对外交流
国际友交流
04-03
03-30
泰安一中2014级中美班学生贺逸菲获美国加州大学伯
01-27
合作探究、主动成长 2019级中美班组织模拟联合
01-22
画中校园
老校区地址:
泰安市青年路117号
新校区地址:
泰安市高新技术开发区南天门大街3367号
联系电话 老校区:
新校区:
邮箱 老校区:
新校区:
版权所有:山东省泰安第一中学 鲁ICP备13022236号
鲁公网安备:37090202000187号